SCIA ENGINEER
Navigation überspringen
Projekte
Referenzen
Über Uns
Kontakt
Navigation überspringen
Impressum
| English
Beratung
Entwurf
Optimierung
Baueingabe
Bauphysik
Statik/Dynamik
Ausführungsplanung
Industrie + Gewerbe
Projekte
>
Metallbauten
>
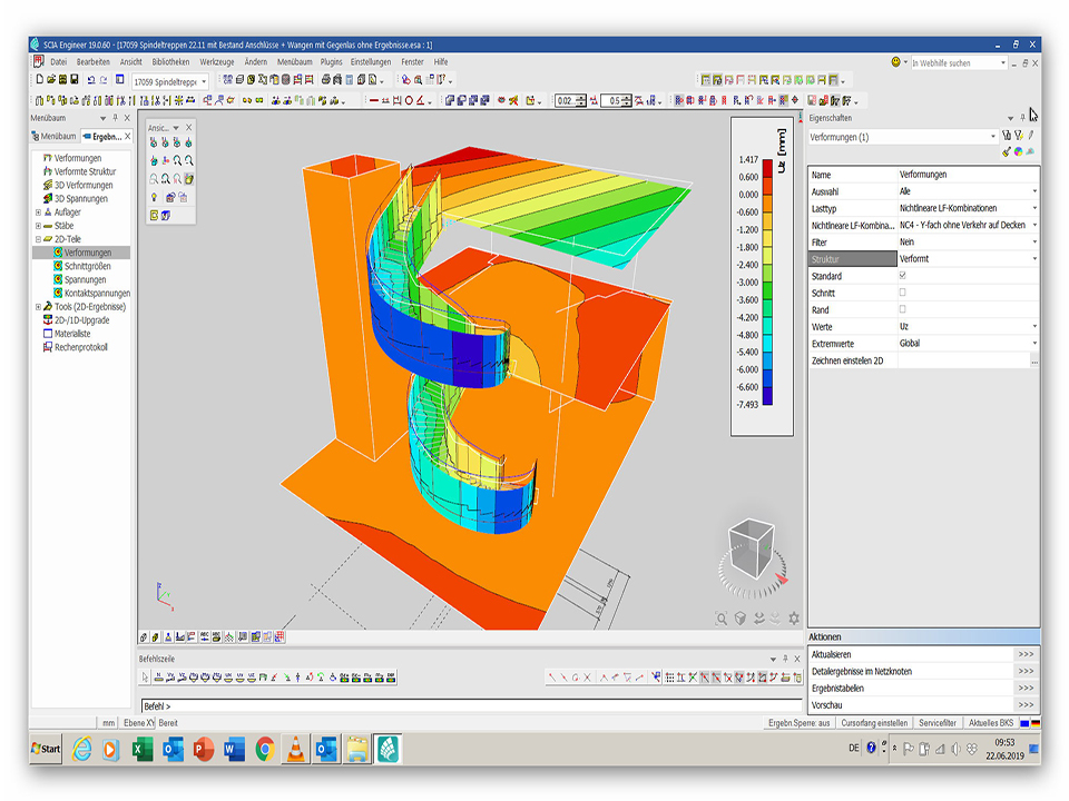
Wendeltreppen
>
2017 AdViva Treppe
>
Details: AdViva Treppe 2017
Bitte klicken Sie auf eines der Bilder, um die Galerie zu öffnen.
<<
Zurück